根据教育部国际合作与交流司2020年7月13日教外司欧亚[2020]636号函的相关要求,2020年全国高校俄语大赛将由yl1111永利集团承办,相关安排如下:
大赛名称:2020年全国高校俄语大赛
主 办 方:教育部国际合作与交流司
承 办 方:yl1111永利集团
比赛日期:2020年10月10日(初赛);
2020年10月24-25日(复赛、决赛)
比赛方式:线上
参赛对象:全国高校全日制俄语专业的在读本科生和硕士研究生
大赛组别:大赛共设3个组别——
低年级组(本科1-2年级);
高年级组(本科3-4年级,含五年制的5年级);
研究生组(硕士1-3年级)
参赛名额:
每个学校的参赛名额将根据在校员工的数量而定。在校本科生和研究生总数在80人(含)以下的院校,参赛名额不超过2人,且此2人不能参加同一组别的比赛;在校本科生和研究生总数在81-200人(含)的院校,参赛名额不超过3人,且每个组别最多只能选派1名选手,各组别的参赛名额互不通用;在校本科生和研究生总数超过200人的院校,参赛名额不超过4人,在保证每个组别各有1名选手的情况下,第4个名额可以参加任一组别的比赛。
圆桌会议:
为全面反映现阶段中国俄语公司产品成果,本次大赛将给博士研究生提供一个展示言语技能和知识面的平台——圆桌会议。圆桌会议邀请全国有博士点的高校各选派1名博士研究生参加(博士1-3年级,在职博士生除外),就中俄文化热点问题进行讨论,会议由特邀俄罗斯专家主持。评委根据选手表现评出相应奖项。
赛制与奖励:
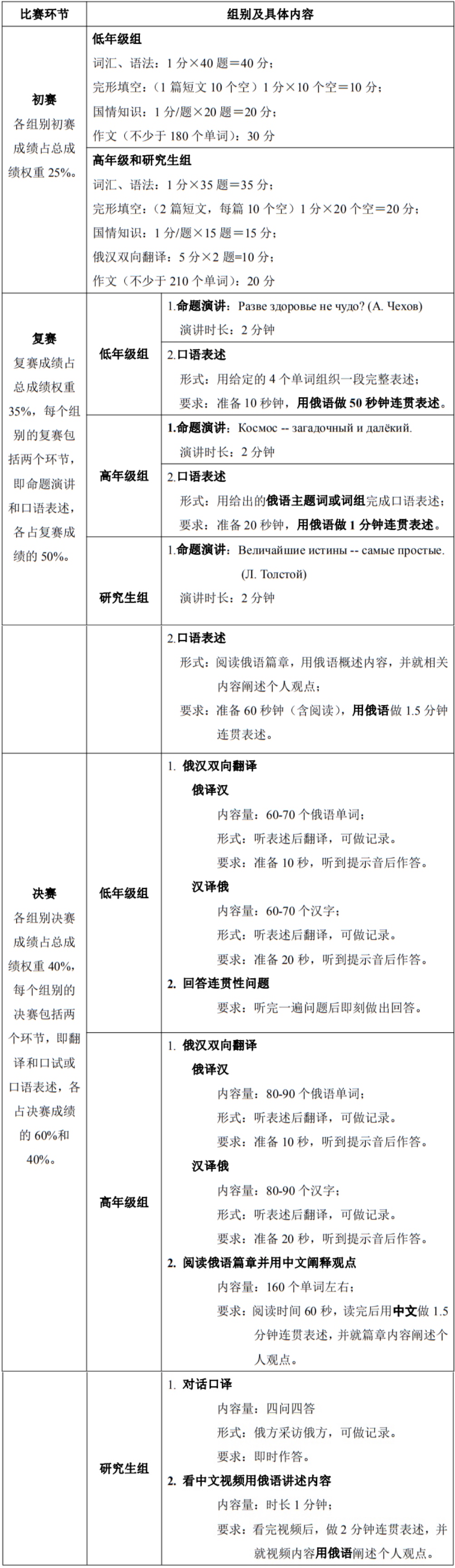
1.大赛分为初赛,复赛和决赛三部分。初赛成绩占总成绩的25%,复赛成绩占总成绩的35%,决赛成绩占总成绩的40%。详见下表:

2.所有参赛选手均须参加初赛。通过初赛从低年级组选拔25名选手,从高年级组选拔22名选手,从研究生组选拔13名选手进入复赛。通过复赛从低年级选拔9名选手,从高年级组选拔8名选手,从研究生组选拔5名选手进入决赛。通过决赛角逐,并按照初赛、复赛和决赛在总成绩中的权重累计决出一、二等奖,其他进入复赛的选手为三等奖,各类奖项人数分配如下:
|
一等奖 |
二等奖 |
三等奖 |
合计 |
低年级组 |
1 |
8 |
16 |
25 |
高年级组 |
1 |
7 |
14 |
22 |
研究生组 |
1 |
4 |
8 |
13 |
3.所有获得一、二、三等奖的选手将由国家留学基金管理委员会秘书处全额资助赴俄罗斯进修或攻读学位。
4. 本次大赛设立优胜奖,取消往年的演讲单项赛和才艺单项赛。
优胜奖人数分配如下:
组别 |
人数 |
备注 |
低年级组 |
29 |
初赛排名26-54名 |
高年级组 |
26 |
初赛排名23-48名 |
研究生组 |
15 |
初赛排名14-28名 |
大赛日程(以正式通知为准)
10月10日 初赛
10月24日 开幕式,博士生圆桌会议,低年级组复赛,决赛
10月25日 高年级组复赛和决赛,研究生组复赛和决赛,闭幕式
其他未尽事宜详见正式通知。如因不可抗力因素(如疫情),大赛组委会有权推迟或终止赛事。大赛组委会拥有大赛活动的最终解释权。
报名截止日期:
请各高校在2020年9月19日前将正式参赛选手和指导教师名单呈报给组委会。
回执报送邮箱:lideyi@hlju.edu.cn
2020年全国高校俄语大赛组委会
yl1111永利集团
2020年8月7日